固态继电器 SSR 光耦OR-601J系列,横空出世,对标东芝TLP9160T,安华高ASSR-601J,广泛应用于汽车行业的电池控制系统,燃料电池控制系统领域。
我司601系列有三个档位系列分别型号为OR-601J-TA1-V,OR-601JV-TA1-V,OR-601JT-TA1-V,其漏电电压在1000V下分别可以达到5nA,10nA,100nA

如需求样品请联系我司工作人员或者留言,填上相应信息当天会有相关工作人员联系。
601J系列相关推荐设计图如下。

2023-01-11
来源:奥伦德
固态继电器 SSR 光耦OR-601J系列,横空出世,对标东芝TLP9160T,安华高ASSR-601J,广泛应用于汽车行业的电池控制系统,燃料电池控制系统领域。
我司601系列有三个档位系列分别型号为OR-601J-TA1-V,OR-601JV-TA1-V,OR-601JT-TA1-V,其漏电电压在1000V下分别可以达到5nA,10nA,100nA

如需求样品请联系我司工作人员或者留言,填上相应信息当天会有相关工作人员联系。
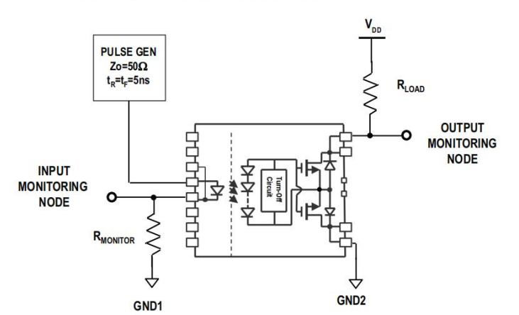
601J系列相关推荐设计图如下。
